焦点新闻
联系我们
新闻热线: 13034975678
好丽友发声明函 回应涨价和配料“双标”质疑
时间:2022-03-03 09:43
阅读:2532
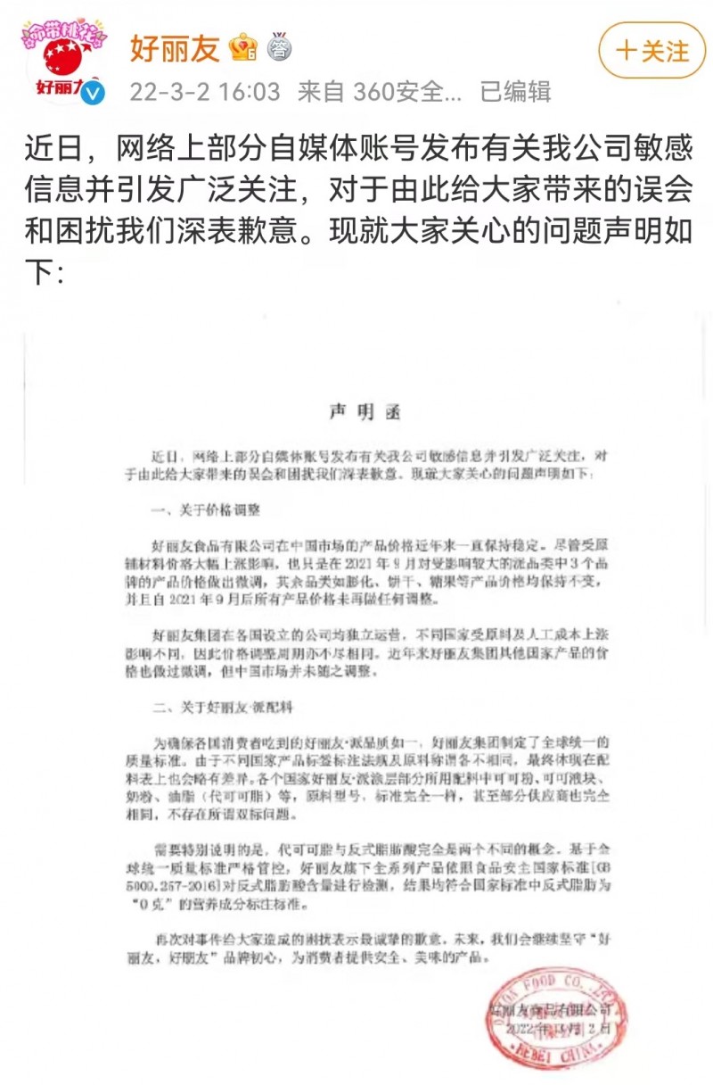
食品伙伴网讯 近日,有网友称,好丽友区别对待,在中国等市场进行涨价,且配料存在“双标”,在海外市场使用可可粉,却在国内市场使用代可可脂。3月2日,好丽友在官方微博上发布声明函,就此事进行了回应。
关于价格调整问题,好丽友称,好丽友食品有限公司在中国市场的产品价格近年来一直保持稳定。尽管受原辅材料价格大幅上涨影响,也只是在2021年9月对受影响较大的派品类中3个品牌的产品价格做出微调,其余品类如膨化、饼干、糖果等产品价格均保持不变,并且自2021年9月后所有产品价格未再做任何调整。
对于好丽友·派配料问题,好丽友解释道,由于不同国家产品标签标注法规及原料称谓各不相同,最终体现在配料表上也会略有差异。各个国家好丽友·派涂层部分所用配料中可可粉、可可液块、奶粉、油脂(代可可脂)等,原料型号、标准完全一样,甚至部分供应商也完全相同,不存在所谓双标问题。

(来源:好丽友官方微博)

(来源:好丽友官方微博)





