焦点新闻
联系我们
新规已定!2026年2月起,农产品无“合格证”或将受罚
2025年12月2日,农业农村部正式发布《农产品质量安全承诺达标合格证管理办法》(以下简称《办法》),将于2026年2月1日起实施。这一部门规章的出台标志着我国农产品质量安全管理进入“凭证溯源、责任到人”的新阶段。
《办法》的制定背景源于2022年修订的《中华人民共和国农产品质量安全法》,该法明确要求建立合格证制度。经过试点与探索结合总结地方实践经验,形成了这部系统性的部门规章。今天食品伙伴网就和大家一起看看《办法》主要内容。
01
规范适用的产品类别
《办法》第三条明确规定了实施合格证管理的七类农产品:蔬菜(含人工种植的食用菌)、水果、茶鲜叶、畜禽、禽蛋、养殖产品、农业农村部规定的其他农产品。
提示:这一范围未来可能根据监管需要进行调整,相关企业应密切关注农业农村部的后续公告。
02
细化三类主体的差异化责任
《办法》细化了不同主体类型的差异化责任,主要分为农产品生产企业与农民专业合作社、从事农产品收购的单位或者个人、农户群体。针对这三类主体设定了不同的责任。
2.1农产品生产企业与农民专业合作社
根据《办法》的规定,农产品生产企业和农民专业合作社作为生产的首要责任主体,必须对其产品的质量安全承担全面责任。
农产品生产企业和农民专业合作社方面需明确:
①开具义务:必须在农产品产地的生产环节中,履行以生产批次为单位开具承诺达标合格证。
②承诺方式:在开具合格证时,可根据自身质量管理实际情况,选择依据全程实施的质量安全控制措施,或依据对特定生产批次农产品进行用药等情况的针对性检测结果作为承诺依据。
③保存时间:开具合格证的相关记录必须至少保存六个月,以备核查。
提示:上述主体必须建立起完善的生产全过程记录制度,特别是农业投入品的使用记录,以落实全过程质量安全控制责任,从而确保证明其产品合规的承诺具备管理基础和可追溯性。
2.2农产品收购单位与个人
对于从事农产品收购的单位或个人而言,其核心责任在于严格履行合格证的收取、验证与传递义务。如发现收取的合格证内容不全、信息不实或形式严重不规范,应及时向产地县级农业农村主管部门报告。
因此对于农产品收购单位与个人需关注:
①在向农产品生产企业或农民专业合作社收购相关农产品时,收购者必须收取该批次产品对应的承诺达标合格证。
②保存方式与时间:对于索取的合格证文件可以采取拍照、留存原件或复印件等可靠方式予以保存,保存期限不得少于六个月。
③转售需重开合格证:若收购后进行混装或分装后再次销售,则须依据重新评估的质量安全控制或检测结果,以自身作为承诺主体再次开具合格证。
提示:为兼顾操作可行性与管理要求,在大量收购带有包装的农产品时,允许对同一生产批次的产品采取随机抽取合格证的方式进行保存,但须如实记录所收购产品的总量。
2.3农户群体
对于农户群体,《办法》体现了引导与服务并重的管理思路,具体体现:
①鼓励开具承诺达标合格证:农户可根据自身实际情况自愿选择开具,并不作强制性规定。
②相关部门助力:为切实降低农户参与门槛、提升其质量安全管理能力,县级人民政府农业农村主管部门将因地制宜设立区域或村级农产品质量安全服务点,通过这些服务点为农户提供包括质量安全控制技术指导、农产品快速检测以及合格证便捷开具协助在内的多项支持服务,从而积极引导和帮助广大农户逐步融入农产品质量安全合格证管理体系。
03
明确网络销售平台合格证管理
对农产品网络销售这一新兴渠道提出了明确的合规要求与创新指引,其核心可解读为“一项强制义务,一项鼓励措施”。
3.1强制要求产品随附合格证
《办法》要求农产品生产企业、农民专业合作社、从事农产品收购的单位或者个人通过网络平台销售农产品的,应当附具承诺达标合格证。这意味着,所有通过线上渠道销售适用范围类别内的农产品都要随货附有承诺达标合格证。
提示:必须将合格证管理嵌入线上订单的处理流程中。需在发货前完成合格证的准备与附具,这是避免行政处罚和信用记录风险的基本要求。
3.2鼓励在网络平台销售页面展示合格证
鼓励在网络平台销售页面显著位置展示相关农产品的承诺达标合格证主动展示合格证,指明了提升网络销售质量的新路径。
3.3对网络平台经营者的隐含责任
此要求也间接对网络交易平台提出了隐含要求。平台为履行对消费者的保障责任、规避连带风险,可能要考虑将“是否提供合格证”列为农产品类目商家入驻或商品上架的可选甚至必填信息项,并鼓励或要求对其进行公示。
04
合格证的具体规范要求
4.1合格证内容与样式
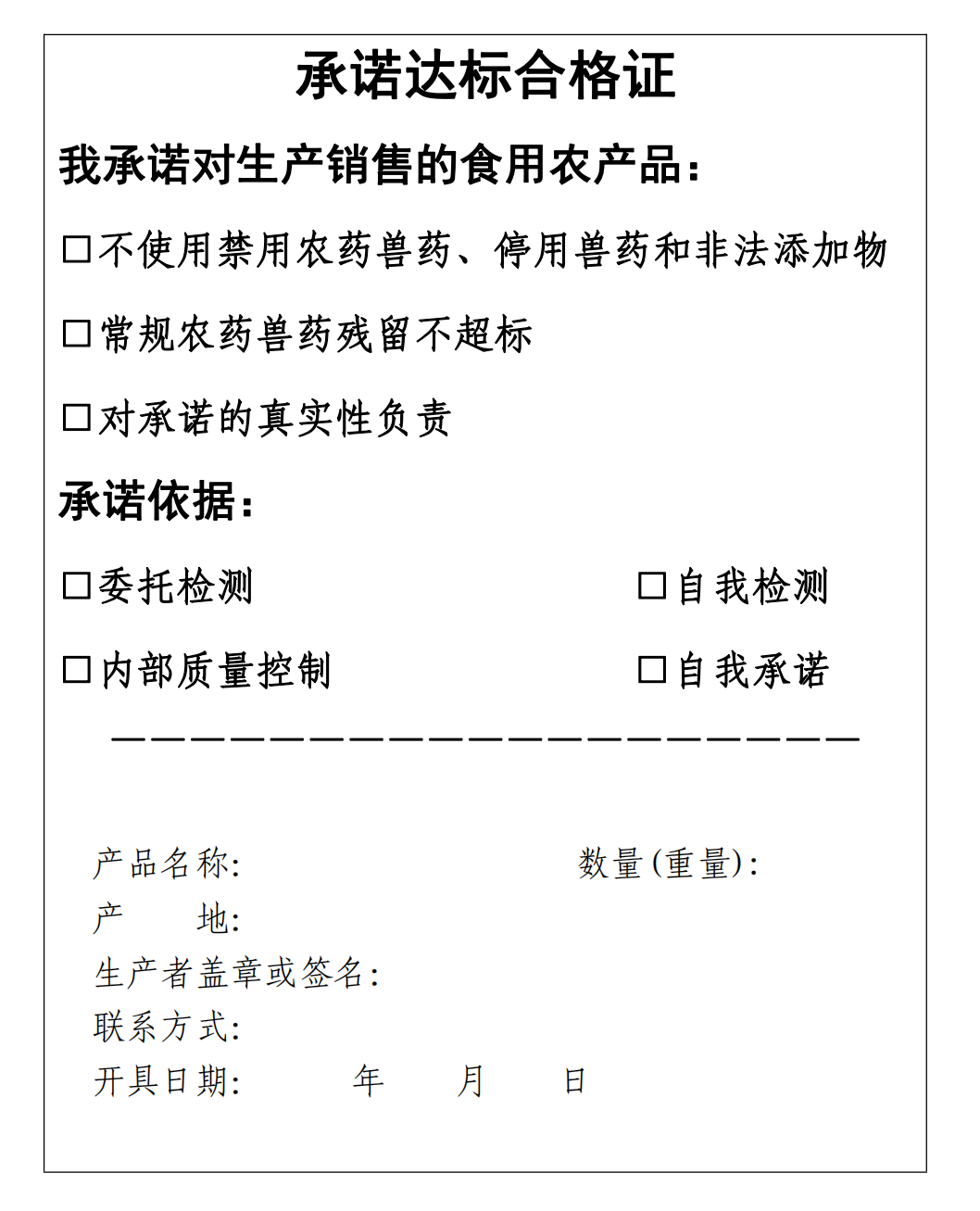
合格证应当完整包含以下核心信息:一是承诺事项,即承诺其所销售的农产品未使用禁用农药、兽药及其他化合物,且使用的常规农药、兽药残留符合标准限量;二是承诺依据,明确该承诺是基于生产过程中的质量安全控制措施,还是基于对产品的检测结果;三是产品基本信息,如产品名称、数量与产地;四是主体信息,包括开具时间、承诺主体名称及其有效联系方式。若上述信息已在农产品包装标识上标注,合格证可不再重复。
目前,《农业农村部办公厅关于加快推进承诺达标合格证制度试行工作的通知》中给出的样式可供使用和参考。后续农业农村部将从充分考虑实用性、防伪性及信息化管理的需求出发,制定并发布统一样式,确保要素齐全、易于识别、便于查验。


图1 承诺达标合格证参考样式
4.2合格证开具形式
在形式方面,合格证的开具具有灵活性,可采用信息化生成、预先印刷或手工填写等多种方式。鼓励相关主体优先采用信息化方式开具,以提升效率和防伪性。采用信息化方式时,若使用二维码标识,需在显著位置标明“承诺达标合格证”字样,并可将其与农产品质量安全追溯标签等整合。此外,对于包装销售的农产品,要求每个销售单元均附有合格证,并将其固定于包装表面或置于包装内;对于无包装销售的散装农产品,则需按生产批次为单位附具合格证。
05
违法行为及相应罚则
《办法》明确了违反合格证管理制度的五类主要违法行为及相应罚则,其规定体现了“教育与惩戒相结合”、“先整改后处罚”的监管原则。
5.1违法类型
违法类型可以概括为应开未开、开证不规范、收存不合规。
应开未开:具备开证义务的主体未开具合格证(第一项)。
开证不规范:包括未依据质量安全控制或检测结果开证(第二项),以及开具的合格证内容不全、不实或形式严重不符要求(第三项)。
收存不合规:收购、屠宰环节未按规定收取或保存合格证(第四项),以及其他相关违规(第五项)。
5.2处罚程序
此次处罚的规定考虑行业和现状,采取了“先警告、后罚款”的递进要求:
对于上述违法行为,监管部门将首先采取批评教育、责令限期改正等行政指导措施,给予违规主体自我纠正的机会。仅对逾期拒不改正者,才处以一百元至一千元的罚款。这一程序设计强调以督促整改为主要目的。
提示:《办法》还规定任何因此受到的行政处罚均将记入信用记录,可能引发后续的联合惩戒。企业应高度重视此条款,主动履行义务,在收到整改通知后及时纠正,以避免罚款及信用受损。
06
小结
《农产品质量安全承诺达标合格证管理办法》的发布,是对农产品生产经营者提出的新要求,更是推动行业转型升级的重要契机。
伙伴网提醒相关的企业积极组织学习同时对企业现状进行评估,及时制定应对措施及后续实施计划,如制定制度文件、做好人员培训、完善索证索票要求等,保障能够平稳合规过渡。
文章来源:食品标法圈





