曝光台
联系我们
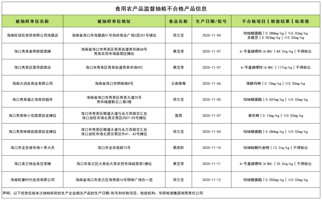
荷兰豆、黄豆芽……这10批次食用农产品抽检不合格
海口市市场监督管理局发布
2025年第19期食用农产品
专项监督抽检信息
本期共组织市县食用农产品专项监督抽检306批次,检出10批次样品不合格,发现的问题为农药残留超标、兽药残留超标。
产品抽检结果可查询

对上述抽检中发现的不合格产品,海口市市场监督管理局行政执法支队已采取措施依法予以查处,核查处置结果将在海口市市场监督管理局网站予以公布。
我们诚邀社会各界
积极参与食品安全监督
如果您发现不合格食品等线索
请拨打0898-12315投诉举报
不合格项目科普
1 吡唑醚菌酯 吡唑醚菌酯为杀菌剂,属于甲氧基氨基甲酸酯类,通过抑制菌株的呼吸作用,进而达到杀菌的效果。少量的残留不会引起人体急性中毒,但长期食用吡唑醚菌酯超标的食品,对人体健康可能有一定影响。根据《食品安全国家标准 食品中农药最大残留限量》(GB 2763—2021)中规定,吡唑醚菌酯在荷兰豆中最大残留限量值为0.02mg/kg。吡唑醚菌酯残留量超标的原因,可能是为快速控制虫害,加大用药量或未遵守采摘间隔期。 2 6-苄基腺嘌呤(6-BA) 6-苄基腺嘌呤(6-BA),是一种人工合成的细胞分裂素,为白色或类白色晶体,难溶于水,微溶于乙醇,在酸、碱中稳定。6-苄基腺嘌呤具有抑制植物叶内叶绿素、核酸和蛋白质分解的作用。国家食品药品监督管理总局、农业部、国家卫生和计划生育委员会发布的《关于豆芽生产过程中禁止使用6-苄基腺嘌呤等物质的公告(2015年第11号)》中明确,为确保豆芽食用安全,生产经营企业不得在豆芽生产过程中使用6-BA,豆芽经营者不得经营含有 6-BA的豆芽。豆芽中检出6-苄基腺嘌呤(6-BA)的原因,可能是生产者为了抑制豆芽生根、提高豆芽产量而违规使用药物。 3 烯酰吗啉 烯酰吗啉,具有良好保护性能和抗芽孢形成的内吸性杀菌剂,对卵菌纲真菌具有杀灭作用,特别是霜霉科和疫霉属(但对腐霉属无效),用于葡萄、马铃薯、番茄和其他作物。经口毒性低,无明显中毒症状,且尚未见中毒报道。根据《食品安全国家标准 食品中农药最大残留限量》(GB 2763-2021)中规定,草莓中烯酰吗啉最大残留量不得超过 0.05mg/kg。烯酰吗啉超标的原因,可能是为快速控制虫害,加大用药量或未遵守采摘间隔期规定。 4 呋喃唑酮代谢物 呋喃唑酮是硝基呋喃类抗菌药,具有抗菌谱广等特点。对革兰阳性及阴性菌均有一定抗菌作用,包括沙门菌属、志贺菌属、大肠杆菌、肺炎克雷伯菌、肠杆菌属等,在一定浓度下对毛滴虫、贾第鞭毛虫也有活性。《食品动物中禁止使用的药品及其他化合物清单》(农业农村部公告 第250号)中规定,呋喃唑酮代谢物为食品动物中禁止使用的药品。呋喃唑酮代谢物残留量超标的原因,可能是养殖户在养殖过程中为快速控制疫病而加大用药量或不遵守休药期规定。 5 毒死蜱 毒死蜱又名氯吡硫磷,是一种硫代磷酸酯类有机磷杀虫、杀螨剂,具有良好的触杀、胃毒和熏蒸作用。毒死蜱对蜜蜂、鱼类等水生生物、家蚕有毒。相关研究未见遗传毒性和致癌性。少量的农药残留不会引起人体急性中毒,但长期食用毒死蜱超标的食品,对人体健康可能有一定影响。 来源:海口市市场监督管理局





