曝光台
联系我们
新闻热线: 13034975678
企业被罚5万+停产停业,法定代表人被罚100万!“酸菜池中抽烟吐痰”事件处罚结果公布
时间:2026-02-03 10:14
阅读:3367
10月27日,辽宁兴城市市场监督管理局发布情况通报:
针对网友反映我市一酸菜腌渍池作业工作人员抽烟并吐痰情况,10月26日当晚,我局连夜开展调查执法,该批次酸菜已被全部扣押,未流入市场,并将按照相关操作规程销毁。相关涉事企业正在接受调查。对于违法企业和相关责任人,将依法严惩、绝不姑息。
感谢网友对食品安全的关注与监督,我局将坚决依法从严查处各类侵害消费者权益行为。




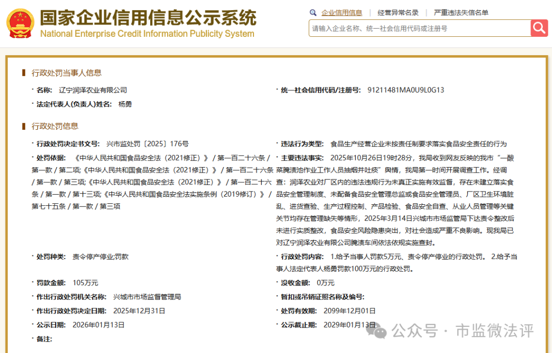
国家企业信用信息公示系统近日公开的行政处罚决定书显示,辽宁润泽农业有限公司因未按责任制要求落实食品安全责任的行为,被兴城市市场监督管理局罚款5万元并责令停产停业,法定代表人杨某被罚款100万元。
行政处罚决定书全文如下:


文章来源:观察者网、兴城市市场监督管理局、国家企业信用信息公示系统 侵删





