焦点新闻
联系我们
注意!食品企业出现这些生产经营行为将被列入失信名单
2021年7月30日,市场监管总局发布《市场监督管理严重违法失信名单管理办法》,自2021年9月1日起施行。新《办法》针对《暂行办法》存在的列入监管领域和情形不全面、送达告知程序不完备、列入期限较长、信用修复制度不健全等问题进行了修订,并梳理整合了散见于原工商、质检、食药和知识产权领域的严重违法失信名单管理制度,形成统一规范的市场监管部门严重违法失信名单管理制度。新《办法》实施后,食品企业的哪些行为将被列入严重违法失信名单呢?食品伙伴网进行了梳理,同大家一起探讨掌握失信管理的最新动态。
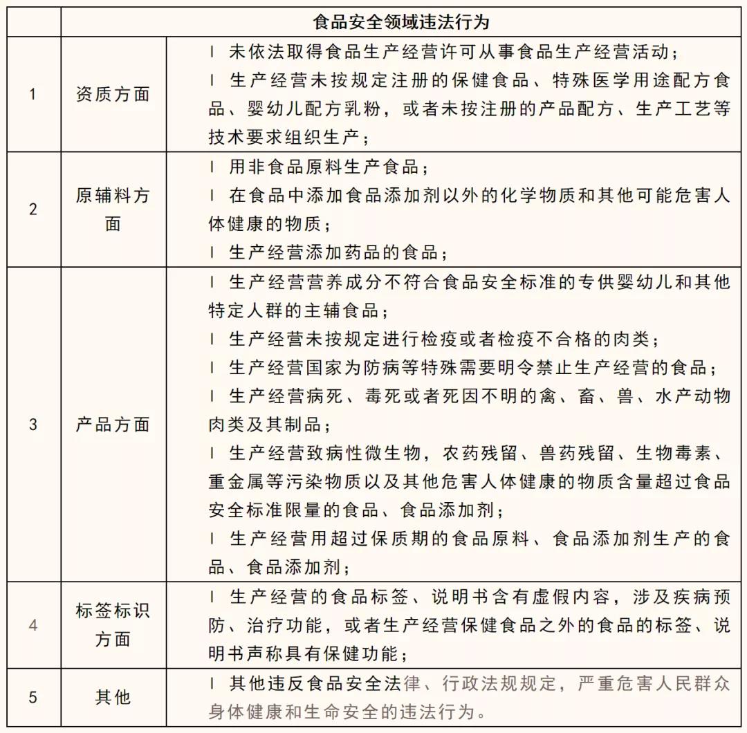
1.将列入严重违法失信名单的食品违法行为
新《办法》明确严重违法失信名单列入标准,强调有下列食品违法行为且当事人违反法律、行政法规,性质恶劣、情节严重、社会危害较大,受到市场监管部门较重行政处罚的,市场监管部门将依照规定将其列入严重违法失信名单。具体为:

其中,较重行政处罚的设定参考《行政处罚法》规定的可以申请听证的行政处罚类型,主要包括按照从重处罚原则处以罚款、吊销许可证件、限制开展生产经营活动等行政处罚。同时,列入严重违法失信名单时还应当综合考量主观恶意、违法频次、持续时间等因素,确属性质恶劣、情节严重、社会危害较大的,方可列入严重违法失信名单,确保客观公正。
严重违法失信名单信用修复程序和条件
新《办法》明确了申请提前移出(信用修复)严重违法失信名单的条件和程序,既体现对当事人有效惩戒,又给予当事人重塑信用、改过自新的机会。规定当事人被列入严重违法失信名单满一年后,已经自觉履行行政处罚决定中规定的义务、已经主动消除危害后果和不良影响、未再受到市场监管部门较重行政处罚的,可以向作出列入决定的市场监管部门申请提前移出。
新《办法》出台的意义
严重违法失信名单管理是信用监管的重要内容,是实施信用约束和失信联合惩戒的重要依据。建立严重违法生产经营者黑名单制度,实施信用联合惩戒,加大了对严重失信主体惩戒力度,进一步落实生产经营者的食品安全主体责任,提高违法成本,对惩戒主体落实到“人”,形成不敢违法、不能违法、不想违法的良好营商环境。同时,严重违法失信名单信用修复制度在强化信用约束和惩戒的基础上,鼓励违法失信当事人主动纠错、重塑信用,激发市场主体活力。
来源:食品安全风向标





